爱体育官方网站

汽车多楔带版“小红书”?!

2019-12-10
“小红书”
一款主打美好生活分享社区的APP
俨然一本百科全书
小编平时有事没事就想打开它
看看最近又分享哪些知识
正所谓
肚里有墨,行路不难
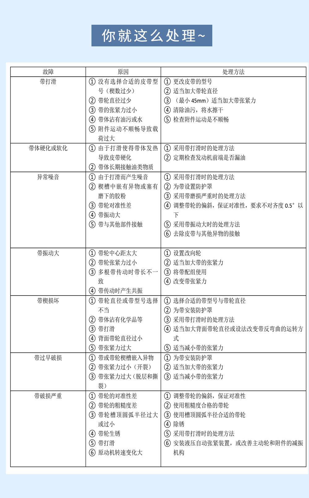
但大家知道平日经常用到的汽车多楔带
会出现哪些故障呢
今天,小编就给大家安利一下
关于汽车多楔带传动故障排除方法


NOK爱体育官方网站-爱体育aitiyu(中国) 咨询:

NOK密封件咨询:

三之星皮带咨询:

川崎液压咨询:

CFW爱体育官方网站-爱体育aitiyu(中国) 咨询:

EKK机械密封咨询: